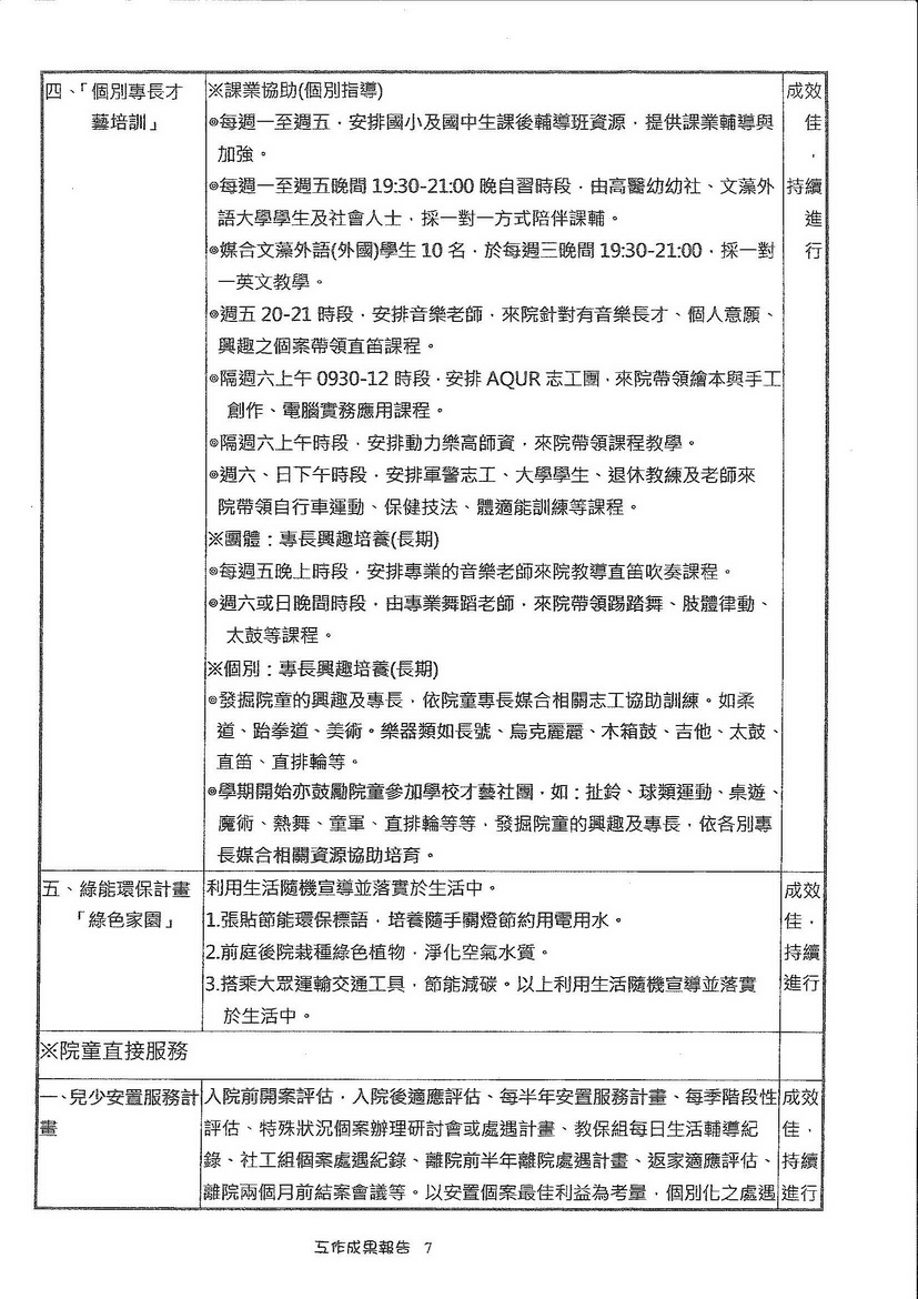
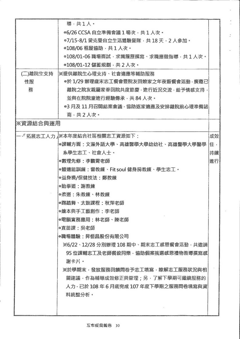
財團法人高雄市私立佛教淨覺育幼院

108年工作報告財務報告(共10頁)